Purification engineering technology research center of Sichuan Province Natural Medicine
四川省天然药物分离纯化工程技术研究中心
行业及政策
国家药典委员会|关于2025年版中国药典一部凡例草案的公示
本文来自: 发布时间:2024-11-29

我委拟修订《中国药典》一部凡例。为确保标准的科学性、合理性和适用性,现将拟修订的《中国药典》一部凡例草案公示征求社会各界意见(详见附件)。公示期自发布之日起一个月。请认真研核,若有异议,请及时在线反馈,并附相关说明、实验数据和联系方式。来函需打印后加盖公章,个人来函需打印后本人签名,并邮寄至我委通讯地址。
公示期满未回复意见即视为对公示标准草案无异议。
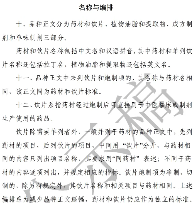
凡例




















